Menü kihagyása és ugrás a tartalomhoz
Programjaink
Tehetségtérkép
Hírek
Eredményeink
Rólunk
Adó 1%
Programjaink
Tehetségtérkép
Hírek
Eredményeink
Rólunk
Adó 1%
Programjaink
Tehetségtérkép
Hírek
Eredményeink
Rólunk
Adó 1%
Közzétételek
InfoTV
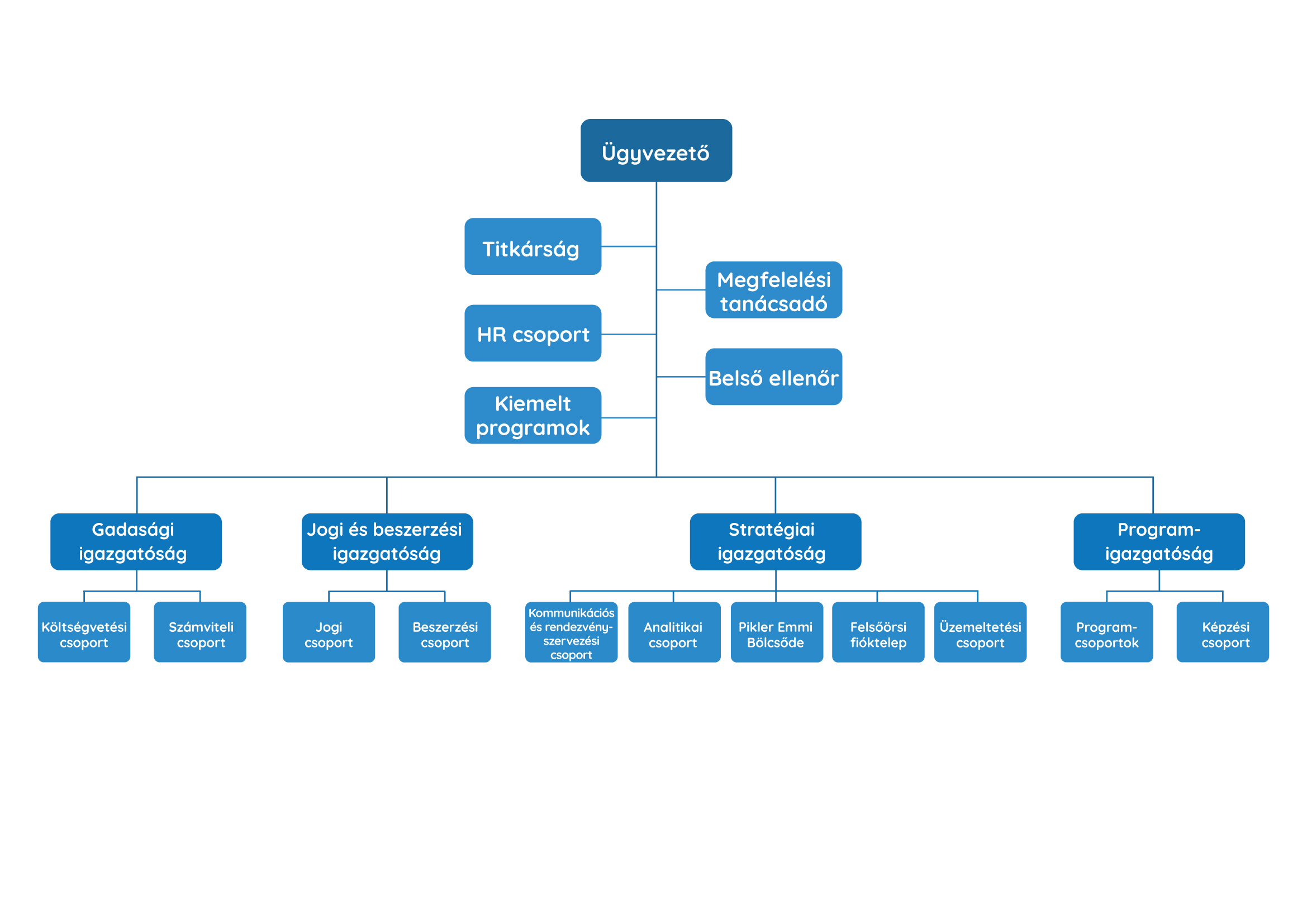
A közfeladatot ellátó szerv szervezeti felépítése szervezeti egységek megjelölésével, az egyes szervezeti egységek feladatai
A közfeladatot ellátó szerv szervezeti felépítése szervezeti egységek megjelölésével, az egyes szervezeti egységek feladatai
Letöltések
NTK-organigram-202312.jpg